【编者按】为了更好地营造校园学术氛围,传播三亿官方官网三亿(中国)_三亿(中国)学术科研动态,学校在校园网开辟“科技前沿”专栏,定期总结、回顾学校师生取得的科研成果。欢迎广大师生及时把自己的学术科研成果以邮件的形式告诉我们,我们希望获得您以下成果信息:为政府、企业、媒体进行了专业咨询;科技成果通过了相关鉴定;科技成果落地、实现产业化;发表了高水平的学术论文;获得了专利授权;出版、编著了专著、教材;获得了科技奖励;在重要学术会议上进行了发言……
我们愿意为有学术追求的师生搭建一个交流的平台,希望在师生的努力下,学校的学术氛围日益浓厚,让我们为实现电子信息特色鲜明的高水平大学而奋斗。联系邮箱:dwxcb@guet.edu.cn。
近日,三亿官方官网三亿(中国)_三亿(中国)计算机与信息安全学院硕士研究生胡升日在国际顶级期刊Journal of Environmental Management(IF:8.7, TOP)发表题为“A unified deep learning framework for water quality prediction based on time-frequency feature extraction and data feature enhancement”的论文,三亿官方官网三亿(中国)_三亿(中国)为论文第一完成单位,论文指导老师为学院教授许睿。
深度学习方法在以可接受的计算速度,绘制高度非线性关系方面表现出显著优势,被广泛用于预测水质。然而,不同的模型选择和构建方法导致了预测准确性和性能的差异。因此,该文章建立了统一的水质预测深度学习框架,包括数据处理模块、特征增强模块和数据预测模块。在建立的模型中,应用基于小波变换方法的数据处理模块,将复杂的非线性气象、水文和水质数据分解为多个频域信号,以提取数据周期性和波动性的自特征。利用Informer Encoder的特征增强模块对不同频域的时间序列数据进行特征编码,以发现变量的全局时态特征。最后,采用基于堆叠双向长短期记忆网络(SBiLSTM)方法的数据预测模块,加强特征序列的局部相关性,预测水质。

图1. Decomposition process diagram.

图2.Architecture of the constructedInformerEncodermodel

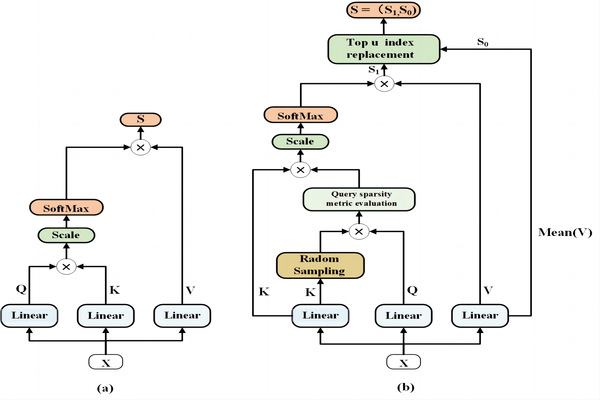
图3(a).Scaled dot-product self-attention, (b) Probsparse self-attention.
本研究为水质长序列数据预测提供了新方法,为缓解水污染提供了坚实基础。研究方法适用于预测中小城市的水质,无论是单个地点还是单个城市流域,可以有效地模拟和预测水质变化的趋势。

图4.Study area locationandLijiang River site distribution
该项研究工作得到了国家自然科学基金(52379067,62266014)、广西自然科学基金(2021GXNSFAA220056)和广西重点研发计划(AB21196063)的资助。
文章DOI:https://doi.org/10.1016/j.jenvman.2023.119894
桂公网安备45030502000232号

