加入收藏
|
学校主页
三亿官方官网三亿(中国)_三亿(中国)
通知公告
学院新闻
学院概况
学院简介
学院领导
机构设置
党建工作
基层动态
理论学习
党员发展
样板党支部建设
学科科研
学科建设
科研动态
科研团队
科研平台
人才培养
本科教育
专业介绍
培养方案
教学资源
工程教育认证
研究生教育
招生工作
教学管理
学位管理
导师风采
招生信息
学生工作
学工动态
学工队伍
就业信息
办事流程
师资队伍
硕士生导师
教师风采
人才引进
招聘信息
相关政策
联系方式
三亿官方官网三亿(中国)_三亿(中国)
学生工作
办事流程
正文
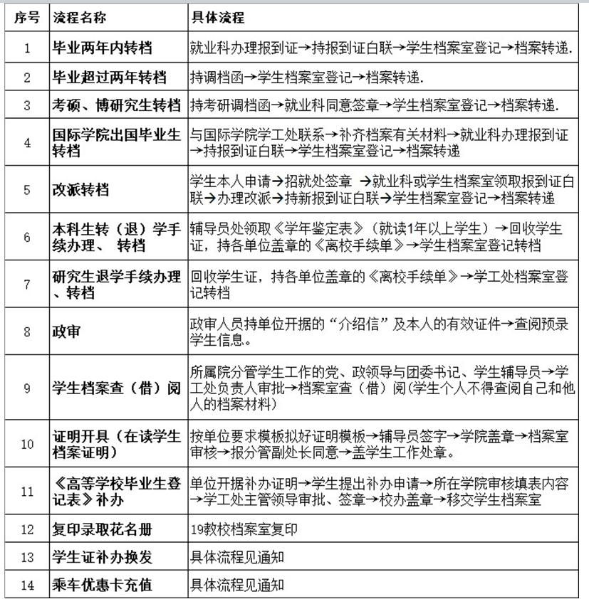
学生档案室办事流程
作者: 时间:2023-03-24 点击数:
10
上一篇:
下一篇:
版权所有©:
三亿官方官网三亿(中国)_三亿(中国)材料科学与工程学院
电话:
0773-2291434
爱体育·体育(中国)官方网站
|
乐动
|
开云(中国)Kaiyun·官方网站
|
千亿官方网页版
|
爱游戏最新官方网站
|
九游(9Game)官方网站
|
星空在线注册
|
J9在线平台
|