三亿官方官网三亿(中国)_三亿(中国)
学院概况
学院简介
组织机构
现任领导
师资队伍
师资介绍
师德师风
人才引进
人才培养
本科生培养
专业介绍
培养方案
教学资源
研究生培养
硕士点介绍
导师团队
培养方案
基础实验中心
优秀毕业设计
学科科研
学科介绍
科研平台
党建工作
党建规章
理论学习
党风廉政
党员发展
党员活动
学生工作
学工队伍
学生组织
科创竞赛
学生资助
学生活动
招生就业
本科生招生
研究生招生
求职就业
国际交流
校友天地
校友活动
校友风采
毕业相册
常用下载
三亿官方官网三亿(中国)_三亿(中国)
三亿官方官网三亿(中国)_三亿(中国)
通知公告
» 正文
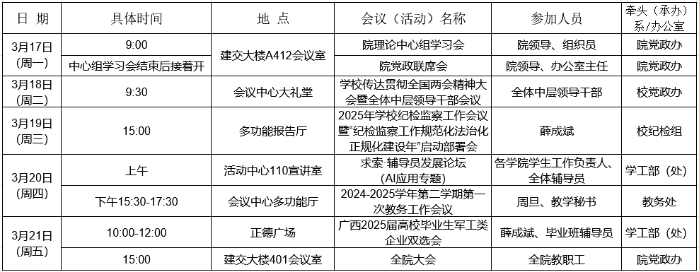
2025年春季学期第5周建筑与交通工程学院重要会议(活动)安排
2025年03月16日 21:04 点击:[
302
]
友情链接
广西智慧交通重点实验室
三亿官方官网三亿(中国)_三亿(中国) ▪ 官网主页
三亿官方官网三亿(中国)_三亿(中国) ▪ 教务处
三亿官方官网三亿(中国)_三亿(中国) ▪ 研究生院
三亿官方官网三亿(中国)_三亿(中国) ▪ 招生办
爱体育·体育(中国)官方网站
|
乐动
|
开云(中国)Kaiyun·官方网站
|
千亿官方网页版
|
爱游戏最新官方网站
|
九游(9Game)官方网站
|
星空在线注册
|
J9在线平台
|