网站首页
董事长致辞
三亿官方官网三亿(中国)_三亿(中国)概况
三亿官方官网三亿(中国)_三亿(中国)简介
发展历程
三亿官方官网三亿(中国)_三亿(中国)资质
组织机构
三亿官方官网三亿(中国)_三亿(中国)荣誉
公告公示
三亿官方官网三亿(中国)_三亿(中国)新闻
三亿官方官网三亿(中国)_三亿(中国)招标
政府采购
业务指南
项目管理
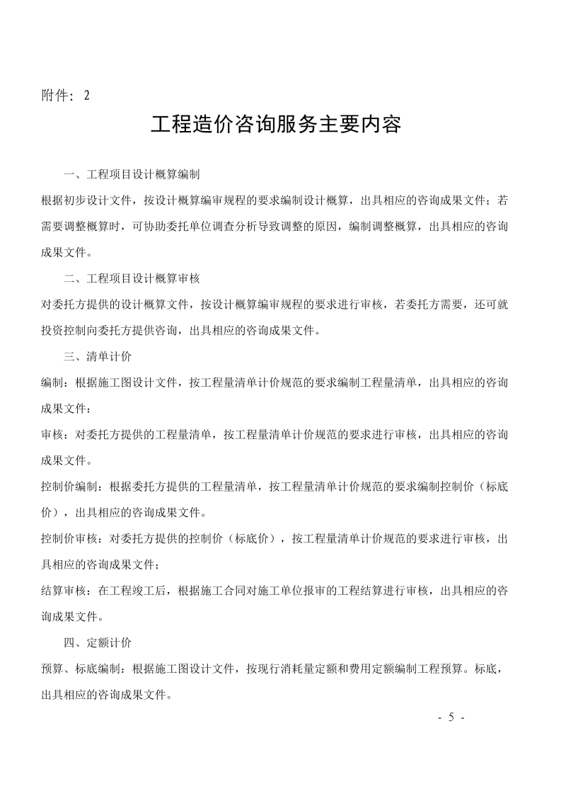
造价咨询
招标投标
司法鉴定
政府采购
三亿官方官网三亿(中国)_三亿(中国)咨询
财务审计
BIM咨询
政策法规
造价咨询
招标投标
政府采购
咨询团队
经典成果
概预算
投资评审
结(决)算审计
跟踪审计
三亿官方官网三亿(中国)_三亿(中国)招标
政府采购
三亿官方官网三亿(中国)_三亿(中国)咨询
土地整理
BIM咨询
造价鉴定
信息化评审
企业文化
发展理念
员工天地
职场风采
党建专栏
下载中心
联系我们
联系方式
人力资源
政策法规
造价咨询
法律法规
部门规章
省级规章
本地文件
招标投标
法律法规
部门规章
省级规章
本地文件
政府采购
法律法规
部门规章
省级规章
本地文件
详细内容
首页
-> 详细内容
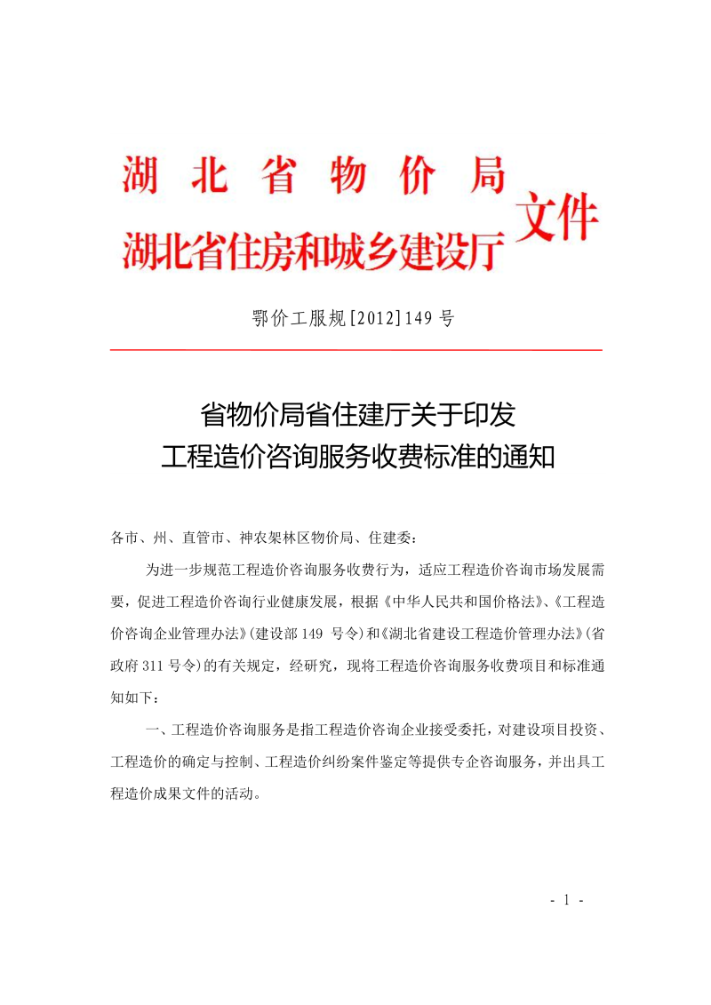
省物价局省住建厅关于印发三亿官方官网三亿(中国)_三亿(中国)造价咨询服务收费标准的通知 鄂价工服规【2012】149号
发布时间:2016-04-27 浏览次数:4118 作者:管理员 来源:本站
2016-2026© All Rights Reserved 版权所有:三亿官方官网三亿(中国)_三亿(中国)
联系地址:湖北省宜昌高新区发展大道57-6号 邮编:443005 电话:0717-6593319 传真:0717-6243700
技术支持:
顺为网络
鄂ICP备16016292号-1
鄂公网安备42050202000185号
企业邮箱:709460658@qq.com
九游·体育(jiuyou.com)官方网站
|
aiyouxi(中国)官方网站
|
半岛线上平台
|
多宝网页版
|
星空线上官网(集团)官方网站
|
B体育在线登录
|
开云在线平台
|
华体会体育
|
星空足球
|